ЛИРА-САПР Элемент BIM-технологий
Позволяет на основе архитектурной модели сформировать расчетную схему оперируя аналитическими понятиями. Технология информационного моделирования в ПК ЛИРА-САПР помогает инженерам свести к минимуму количество ошибок за счет повторного ввода данных, повысить эффективность совместной работы между смежными отделами, скоординировать действия по проектированию и сократить временные потери.
Двусторонняя связь с Autodesk Revit
- Набор семейств и инструментов для построения в Autodesk Revit аналитической модели, максимально приближенной к расчетной схеме ЛИРА-САПР.
- Передача аналитической модели из Revit в ЛИРА-САПР для выполнения прочностного расчета.
- Передача подобранной арматуры из ЛИРА-САПР в Revit для конструирования железобетонных несущих плит, стен, колонн и балок.
- Набор инструментов для графической визуализации и контроля армирования, привычный для пользователей ЛИРА-САПР, но функционирующий в среде Revit.
Двусторонняя интеграция с Tekla Structures
Плагин Rhino-Grasshopper - САПФИР
Плагин позволяет Rhino / Grasshopper и САПФИР напрямую взаимодействовать для создания и управления моделью BIM через интерфейс визуального программирования Grasshopper. Ассоциативный характер связи позволяет создавать рабочие проекты различной сложности. Меняя алгоритм в Grasshopper динамически меняется модель в САПФИР, а соответственно вместе с ней и расчетная схема.
Связь через IFC
Обновляемый IFC
САПФИР-Генератор с помощью нода импорта IFC модели позволяет создать обновляемый IFC файл. После внесения изменений в исходной программе можно перезаписать этот IFC файл. А затем обновить эти изменения IFC в уже существующей модели САПФИР.
Классический способ взаимодействия
Импорт одного или нескольких IFC файлов в один проект. Импорт файлов в формате IFC2х3 и IFC4. Возможность выполнить преобразование одних типов объектов в другие, заменить материалы IFC на материалы САПФИР с уже предназначенными расчетными характеристиками для подбора армирования.
Связь через SAF
Связь с аналитической моделью ArchiCad и Allplan через SAF (Structural Analysis Format). Обмен данными осуществляется посредством *.xlsx файла, который можно открыть с помощью Microsoft Excel, проанализировать и/или отредактировать. Посредством SAF можно передать геометрию схемы, сечения, SAF материалы. Можно настроить сопоставление сечений и материалов с помощью SAF транслятора.
Подробнее про взаимодействие через формат SAF
Технологическая связка, состоящая из импорта SAF и IFC файлов из Archiсad в САПФИР. Настройки аналитической модели в Archicad, настройки сопоставления материалов и профилей, которые назначены в Archicad к материалам и сечениям, которые используются в САПФИР, использование эксцентриситетов для балок. Кроме несущего каркаса, который передается через SAF формат, через IFC файл можно передать информацию для нагрузок в САПФИР (внутренние перегородки, наружные ограждения и помещения).
Связь через DWG/DXF
Обновляемый DWG
Создание BIM модели выполняется с помощью САПФИР-Генератора на основе чертежа DWG с автоматическим распознаванием толщин элементов и габаритов сечений. При изменении DWG подложки можно выполнить динамическое обновление всей модели, построенной на базе подложек.
Классический способ взаимодействия
Поэтажные планы импортируются в САПФИР на основе диалогового окна импорта. Каждому слою назначается тип объекта, который этот слой создаст в САПФИРе. Можно считать сечения и толщины элементов из DWG файла, если объекты были построены по контуру. Или назначить эти параметры непосредственно при импорте в САПФИР.
Импорт DWG файла в качестве подложки
DWG файл импортируется в САПФИР исключительно для привязок при построении новых объектов
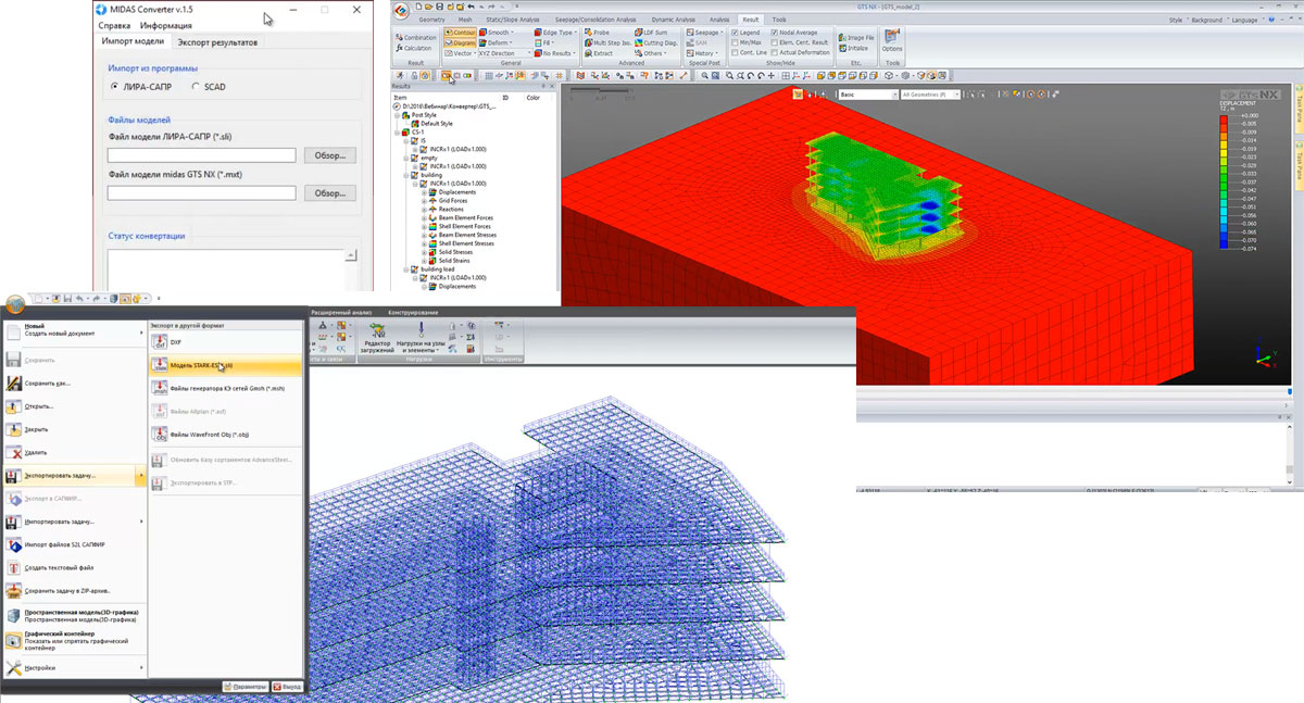
Связь с Plaxis
Подробнее про Взаимодействие ЛИРА-САПР - Plaxis-3D
Взаимодействия с Plaxis через IFC и DXF файл; Взаимодействие ЛИРА-САПР с Plaxis через PSI (Plaxis Structure Interaction); Формирование расчетной модели из IFC файла; Передача модели в ВИЗОР-САПР и расчет; Создание модели грунта в Plaxis; Работа с PSI; Результаты в программе Output; Импорт файла из Output в ВИЗОР-САПР; Сравнение С1, С2 и передача из файла в файл; Примеры реальных объектов
Оцените возможности
Если у вас все еще есть сомнения, загрузите демонстрационную версию и попробуйте или свяжитесь с нашей службой поддержки для получения более подробной информации.


